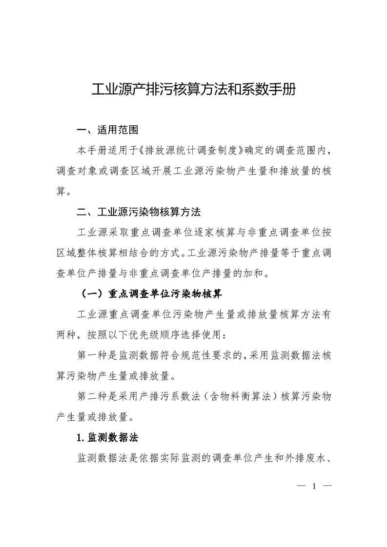
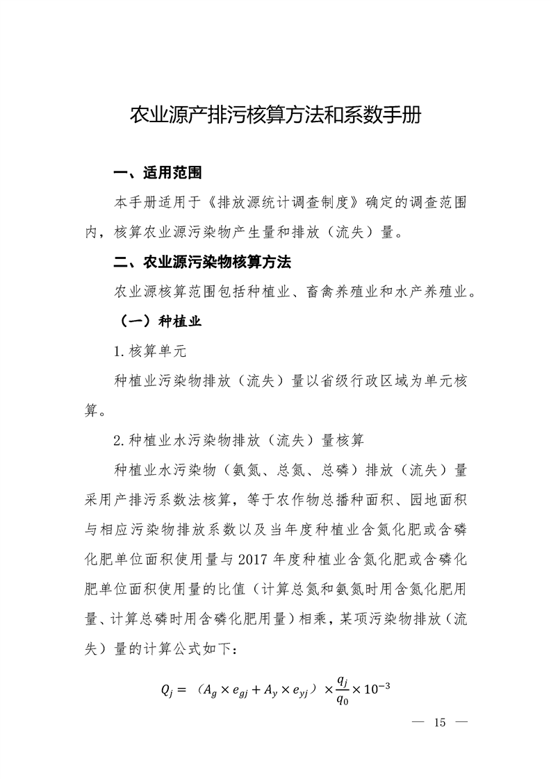
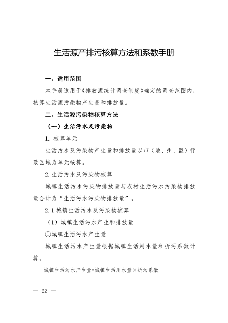
环境部公告2021年第24号关于发布《排放源统计调查产排污核算方法和系数手册》的公告
| 索 引 号 | ATK015-2021-000157 | 主题分类 | |
| 名 称 | |||
| 主 题 词 | 环境 2021 第24 发布 统计调查 排污 手册 | 成文日期 | 2021-10-13 00:00 |
| 文 号 | 〔〕号 | 发布日期 | 2021-10-13 19:28 |
| 发文单位 | 环境部 | 发布机构 | 克州生态环境局阿克陶县分局 |





































解读文章
