11.17一般触电事故调查报告
| 索 引 号 | K45893645/2026-00443 | 主题分类 | |
| 名 称 | |||
| 主 题 词 | 事故调查报告 | 成文日期 | 2026-01-15 17:01 |
| 文 号 | 〔〕号 | 发布日期 | 2026-02-28 17:14 |
| 发文单位 | 阿克陶县应急管理局 | 发布机构 | 阿克陶县人民政府 |


阿克陶县人民政府事故调查组
2026年1月13日
阿克陶克孜勒陶镇阿克陶县乡镇环保基础
设施提升改造工程项目“11·17”一般
触电事故调查报告
2025年11月17日11时09分许,新疆富昌建设工程有限公司在阿克陶县克孜勒陶镇阿克达拉村幼儿园化粪池工地发生一起一般触电事故,造成2人死亡,直接经济损失192.5万元(不包括事故罚款金额)。
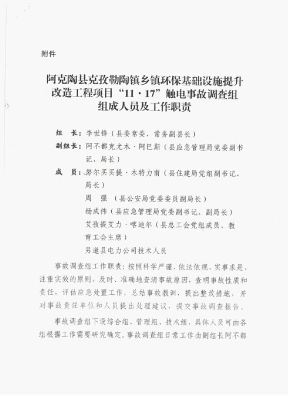
依据《中华人民共和国安全生产法》《中华人民共和国建筑法》《生产安全事故报告和调查处理条例》(国务院令第493号)、《建设工程安全生产管理条例》(国务院令第393号)、《新疆维吾尔自治区生产安全事故报告和调查处理实施办法》(自治区人民政府令第196号)等有关法律法规,经阿克陶县人民政府批准,成立了由阿克陶县人民政府常务副县长李世峰任组长,县应急管理局、公安局、总工会、住建局等有关单位为成员单位的阿克陶克孜勒陶镇乡镇环保基础设施提升改造项目“11·17”触电事故调查组(以下简称“事故调查组”),另邀电力公司参与,对该起事故进行了调查。
事故调查组坚持“科学严谨、依法依规、实事求是、注重实效”和“四不放过”的原则,通过查阅资料、现场勘查、询问证人、检测鉴定、技术分析和论证,查明了事故发生的经过、原因、人员伤亡情况和直接经济损失,认定了事故性质和责任,提出了对有关责任人员和责任单位的处理建议,并针对事故原因及暴露出的突出问题,提出了事故整改防范措施及改进工作建议。现将有关情况报告如下:
经调查认定,阿克陶县克孜勒陶镇乡镇环保基础设施提升改造工程项目“11·17”一般触电事故是一起因在35千伏高压电线下方施工人员违规作业,造成两人触电身亡的一般生产安全责任事故。
一、事故基本概况
(一)事故项目工程概况
1.项目名称:2025年阿克陶县乡镇环保基础设施提升改造工程
2.建设地点:阿克陶县布伦口乡、喀热开其克乡、克孜勒陶镇阿克达拉牧场(事故地点)、塔尔塔吉克民族乡。
3.项目概况:2025年阿克陶县乡镇环保基础设施提升改造工程包括:布伦口乡、喀热开其克乡、克孜勒陶镇阿克达拉牧场、塔尔塔吉克民族乡平原区进行乡镇环保基础设施提升改造。
4.总投资及资金来源:2025年阿克陶县乡镇环保基础设施提升改造工程投资300万元,拟申请衔接资金300万元,占总投资的100%。
5.建设工期:计划工期为2025年10月7日—11月5日,总工期30天。
克孜勒陶镇阿克达拉牧场:新建DN300玻璃钢排水主管道300m,新建预制混凝土污水检查井10座,新建300㎡化粪池1座,采购10m³多功能清污车1辆。
排水主管道采用DN300玻璃钢管(0.6MPa、壁厚4.2mm、10.02㎏/m、环刚度25KN/㎡)。排水管沟底宽0.8m,内边坡比1:0.3,管沟深度1.5—2m(阿克达拉牧场管沟2m深)。管沟土方回填分为两部分,下部管底至管顶上部0.2m回填采用机械松填人工辅助,管顶上部0.2m至管顶采用原状土回填,压实不小于0.93。排污管道上间隔30m设1座2—2.5m高分离式预制混凝土检查井(含防坠网、内外防腐、钢爬梯、球墨铸铁防盗井盖,底部10cm厚C25混凝土、30cm砂砾石垫层)。
本工程属于农村人居环境整治工程,工程总体布置共包括三大部分,即:排污管道、300m²二级沉淀化粪池、采购10m³多功能清污车。依据《市政工程等级划分标准》及《镇乡村排水工程技术规范》(CJJ124-2021),确定本工程规模为小型,工程级别为4类。
(二)事故相关单位、相关人员和合同情况
1.相关单位概况
1.1建设单位(招标单位):阿克陶县住房和城乡建设局。统一社会信用代码:1165**********1333。1954年8月,成立县建设科。1984年11月,成立县城乡建设环境保护局。1998年11月30日,成立阿克陶县市场开发建设服务中心。2001年2月19日,成立阿克陶县城管大队。2003年7月,县建设局正式从县城乡建设环境保护局分离,为正科级行政单位。2003年7月成立建设局党组。2008年7月8日,成立阿克陶县建设工程安全监督站、房管所。2012年8月,改称县住房和城乡建设局。
1.2设计单位:中达建筑设计有限公司。该公司成立于2020年6月12日,统一社会信用代码:9132**********UF36;类型:有限责任公司(自然人投资或控股),法定代表人为董*来,总部位于江苏省南京市江宁区科建路;拥有建筑行业乙级、市政行业乙级、风景园林工程设计专项乙级工程设计资质。
1.3承建单位(施工单位):新疆富昌建设工程有限公司。该公司成立于2014年1月10日,统一社会信用代码:9165**********3698;类型:有限责任公司(自然人投资或控股);住所:新疆克州阿克陶县幸福路室;法定代表人:姜*;经营期限:2014年1月10日至长期;经营范围:许可项目:建设工程施工;建筑劳务分包;施工专业作业;住宅室内装饰装修。(依法须经批准的项目,经相关部门批准后方可开展经营活动,具体经营项目以相关部门批准或许可证件为准)。一般项目:机械设备租赁;建筑工程机械与设备租赁;工程技术服务(规划管理、勘察、设计、监理除外);工程管理服务。(除依法须经批准的项目外,凭营业执照依法自主开展经营活动)。该公司拥有从业人员50人,公司内设7个部门,分别为:总经理室、综合办公室、资料室、经营部、财务部、质检安全部、审计部等。公司另外配齐了八大员。
1.3.1项目管理机构组成及资质情况
(1)姜*,男,41岁,法定代表人兼总经理。毕业于湖北信息工程专修学院,本科学历。建筑施工企业主要负责人证书编号:新建安A(2014)00***14(有效期至2026年4月30日)。
(2)李*丽,女,36岁,项目负责人。2009年毕业于江西农业大学园艺专业,本科学历。二级注册建造师,注册编号:新26******45(有效期至:2026年4月21日);项目负责人证书编号:新建安B(2018)90***67(有效期至2027年4月24日)。
(3)王*,女,31岁,技术负责人。2022年毕业国家开放大学建筑工程管理专业,大专学历。一级注册建造师,注册编号:新1652********0254(有效期至2027年12月29日);
(4)夏*,男,33岁,施工员。2024年毕业云南开放大学建筑工程管理专业,大专学历。市政工程施工员证书编号:0652******1815(有效期至2026年12月31日);
(5)邓*宝,男,45岁,质量员。市政工程质量员证书编号:0652********205(有效期至2026年12月31日);
(6)范*伟,男,32岁,安全员。2012年毕业于新疆钢铁学校机电技术应用专业,中专学历。建筑施工企业综合类专职安全生产管理人员证书编号:新建安C3(2023)00***92(有效期至2026年7月24日);
(7)杜*平,男,50岁,质量负责人。2003年毕业于四川职业技术学院,大专学历。市政工程质量员证书编号:065*******7582(有效期至2026年12月31日);
(8)李*,男,31岁,安全负责人。2017年毕业于山西中医学院医学影像技术专业,大专学历。建筑施工企业综合类专职安全生产管理人员证书编号:新建安C3(2024)01***71(有效期至2027年5月27日);
(9)周*楠,女,31岁,标准员。2016年毕业于重庆建筑工程职业学院工程造价专业,大专学历。标准员证书编号:0653***********2313(有效期至2026年6月11日);
(10)陈*婷,女,42岁,机械员。2022年毕业于国家开放大学建筑工程技术专业,大专学历。机械员证书编号:0652******1795(有效期至2026年12月31日);
(11)涂*,男,36岁,测量员,2011年毕业于江西电力技术学院电力系统自动化专业,大专学历。测量员证书编号:2501********7355(有效期至2028年7月4日);
(12)丁*丽,女,31岁,实验员,2017年毕业于四川传媒学院,市场营销专业,大专学历。实验员证书编号:JX025******598;
(13)古丽**·*****热,女,29岁,材料员,2021年毕业于新疆建设职业技术学院工程造价专业,大专学历。材料员证书编号:0652******9033(有效期至2025年12月31日);
(14)田*林,女,33岁,劳务员证书编号:0652******0899(有效期至2025年12月31日)
(15)邢*刚,男,44岁,造价人员,2006年毕业于新疆财经学院计算机科学与技术专业,本科学历。二级注册造价工程师,证书编号:建(造)2122*******0627(有效期至2026年6月21日);
(16)王*刚,男,30岁,项目现场负责人。2021年毕业于兰州大学建筑工程技术专业。未取得相关证书。
1.4监理单位:福州市安永工程监理有限公司。该公司成立于2013年1月14日,统一社会信用代码:9135**********6702;类型:有限责任公司;住所:福建省福州市鼓楼区;法定代表人:李*才;经营期限:2013年1月14日至长期;经营范围:房屋建筑工程监理;市政公用工程监理;建设工程监理;建设工程技术咨询;工程招标代理;政府采购代理;工程造价咨询。(依法须经批准的项目,经相关部门批准后方可开展经营活动)。
1.4.1监理人员及资质情况:
(1)李*,男,44岁,2025年阿克陶县乡镇环保基础设施提升改造工程项目总监理工程师。注册监理工程师注册编号:35****415。
(2)马*红,男,32岁,2025年阿克陶县乡镇环保基础设施提升改造工程项目监理员。监理员证书编号:65****834。
2.工程项目和合同协议情况
(1)工程项目中标及工程施工签署合同情况
2024年8月,克州生态环境局阿克陶县分局委托中达建筑设计有限公司编制可行性研究报告、选址及初步设计,因克州生态环境局阿克陶县分局为垂直管理正科级机构,非县政府预算单位。所以县人民政府研究将该项目交由县住房和城乡建设局实施。
2025年8月26日,阿克陶县住房和城乡建设局党组会研究决定,委托新疆长江岩土工程勘察设计研究院有限公司进行项目地勘工作;同日,县住房和城乡建设局党组会研究决定,委托中达建筑设计有限公司进行项目设计。
2025年9月1日,县住房和城乡建设局党组会研究决定,项目招标方式为邀请招标,招标编号:XJCC-2025-030。
2025年9月30日,新疆富昌建设工程有限公司中标了2025年阿克陶县乡镇环保基础设施提升改造工程。
2025年10月4日,阿克陶县住房和城乡建设局与新疆富昌建设工程有限公司签订了《建设工程施工合同》,合同编号:GF-2017——0201。
(2)工程项目监理合同情况
2025年10月7日,阿克陶县住房和城乡建设局与福州市安永工程监理有限公司签订了《建设工程监理合同》GF-2012-0202。
(三)事故发生单位安全管理情况
1.与事故相关的生产工艺流程
该项目主要包含:排水主管道采用DN300玻璃钢管(0.6MPa、壁厚4.2mm、10.02㎏/m、环刚度25KN/㎡)。排水管沟底宽0.8m,内边坡比1:0.3,管沟深度1.5—2m(阿克达拉牧场管沟2m深)。管沟土方回填分为两部分,下部管底至管顶上部0.2m回填采用机械松填人工辅助,管顶上部0.2m至管顶采用原状土回填,压实不小于0.93。排污管道上间隔30m设1座2—2.5m高分离式预制混凝土检查井(含防坠网、内外防腐、钢爬梯、球墨铸铁防盗井盖,底部10cm厚C25混凝土、30cm砂砾石垫层)。
2.事故现场部位管理情况
一是现场组织指挥体系完全缺失。在涉及高压线近电作业的高风险施工环节,施工现场缺乏统一、有效地组织和指挥。作业由数名临时务工人员自行开展,没有任何施工单位的管理人员(如项目经理、技术人员、安全员等)在现场进行指挥监督。现场作业处于无组织、无指令的混乱状态,直接导致高风险作业在无人知晓、无人管控的情况下进行,安全措施、作业顺序、风险预控等完全失控。
二是现场安全监督与监护严重缺位。对于在35千伏高压线下架设长度高达6m的钢爬梯极端危险作业,施工单位未安排任何专(兼)职管理人员进行现场监护。同时,监理单位的现场监理人员也未在关键工序实施旁站监理。现场没有具备安全知识和责任的人员对作业过程进行观察,提醒和紧急干预。使得作业人员的危险行为(在高压线下搬运、举升钢爬梯)得不到任何及时制止,事故风险无法被现场截断。
三是现场作业人员配置与资质严重不符。从事该高风险作业的人员均为未进行系统性安全教育培训的临时务工人员。他们对作业现场的重大危险源(头顶的高压线)缺乏基本认知,对金属导体在高压线下的安全距离一无所知,不具备该岗位所需的安全知识和风险辨识能力。将毫无防范意识和技能的工人置于极度危险的作业环境中。是典型的“无知者无畏”式作业,人为放大了事故发生的必然性。
四是现场安全技术措施与防护设施不到位。在整个作业区域未设置任何针对高压线的安全防护设施或警示措施。比如:未设置安全距离警示线或限高标识等。作业人员抬举的钢爬梯为导电体,且长度远超其作业位置与高压线的垂直距离,但现场无人意识到或阻止此行为不当。物理上为危险接触创造了条件,使得一次简单的搬运动作直接导致了触电惨剧。
五是现场监理的实质性“缺席”。监理单位的监理人员未在施工现场履行实质性的旁站监督职责,对于如此明显的违规开工(管理人员不在场、使用临时工、高压线下无防护作业)视而不见或未能发现。未能下达工程暂停令,也未向建设单位报告,导致现场失去了最后一道外部监督防线。监理的“缺席”等同于默许了施工现场的混乱状态,使施工单位的管理失职行为失去了外部制约。
此次事故的现场管理呈现“三无”状态,无管理人员在现场指挥、无安全措施防护、无有效监督制约。这并非偶然的管理疏忽,而是施工单位安全生产主体责任不落实、监理单位监督责任悬空,建设单位管理责任虚化等问题在施工现场的集中爆发和最终体现。现场管理全面失效,是事故从潜在风险转化为现实灾难的直接通道。
3.员工教育培训情况
施工单位未对11月17日雇佣的临时务工人员进行系统性安全教育培训,未告知现场存在的安全风险因素。
3.1现场临时务工人员
(1)艾麦**·**亚孜(死者),男,维吾尔族,新疆富昌建设工程有限公司雇佣的临时务工人员,未与新疆富昌建设工程有限公司签订劳动合同,口头达成劳务协议。
(2)伊*·**普(死者),男,维吾尔族,新疆富昌建设工程有限公司雇佣的临时务工人员,未与新疆富昌建设工程有限公司签订劳动合同,口头达成劳务协议。
(3)肉**木·**都(现场人员),男,维吾尔族,新疆富昌建设工程有限公司雇佣的临时务工人员,未与新疆富昌建设工程有限公司签订劳动合同,口头达成劳务协议。
(4)图**·**克(现场人员),男,柯尔克孜族,新疆富昌建设工程有限公司雇佣的临时务工人员,未与新疆富昌建设工程有限公司签订劳动合同,口头达成劳务协议。
4.安全管理机构、安全管理制度建立情况
新疆富昌建设工程有限公司已建立基础安全管理框架:内设安全管理机构,配备专职安全管理人员,制定了相关岗位责任制,也对公司层面安全管理人员及员工开展了安全教育培训,具备基本安全管理体系雏形。
但结合11月17日事故作业现场实际情况,该公司安全管理体系未有效落地,存在实质性缺失:一是针对性安全教育培训缺位,未对当日施工现场作业人员开展专项安全教育培训即允许其上岗,违反安全培训核心要求;二是现场安全管理失控,项目管理人员、监理员均未在作业现场履职,专职安全管理力量未延伸至一线,岗位责任制在现场形同虚设,导致安全管理和教育培训的最终管控作用未有效发挥,未能提前规避作业风险。
5.事故防范措施和法律法规执行情况
事故防范措施落实严重缺位。施工单位未落实核心安全防范要求,未按施工合同及相关规定编制针对性的安全技术措施或专项施工方案,导致作业全过程缺乏安全指引和风险防控依据;同时,安全生产教育培训制度未落地,作业人员未接受有效安全培训,安全风险认知和应急处置能力不足。此外,项目安全管理人员未在现场履职,无法对作业行为进行实时监管、及时制止违规操作,现场安全防控体系完全失效。建设单位与监理单位未履行监督检查职责,未对施工单位的防范措施落实情况进行核查,未能及时发现并弥补安全防控漏洞,形成监管真空。
法律法规执行不到位。相关方均未严格遵守安全生产相关法律法规:施工单位未按《中华人民共和国安全生产法》《中华人民共和国建筑法》《建设工程安全生产管理条例》等规定,未编制安全技术措施、未落实安全生产教育培训制度、安全管理人员未在岗履职;建设单位与监理单位违反法定监督职责要求,未对施工单位的安全生产工作开展有效检查与监督,未能及时纠正违法违规行为。法律法规的约束和惩戒作用未得到发挥,违法违规作业行为未被及时制止,最终为事故发生提供了可乘之机。
(四)事故发生经过
2025年11月16日12时许,新疆富昌建设工程有限公司项目现场负责人王*岗在例行检查时,通过化粪池进入孔发现内部有积水,因施工方案变更,未将钢爬梯安入化粪池内,所以无法下去直接处理积水。电话安排艾麦**·***孜(艾某)、肉苏**·*不都(肉某)将钢爬梯用皮卡车运到施工现场。
11月17日10时许,王*岗在公司打电话给伊*·**普(伊某)安排,要求把钢爬梯通过进入孔放入化粪池。
11月17日10时10分许,伊某、图**·**克(图某)前往阿克达拉村幼儿园化粪池工地。
10时30分许,艾某、肉某驾驶皮卡车将钢爬梯运到该工地。
11时09分许,艾某、肉某站到35千伏高压线下的第四个化粪池进入孔顶部(进入孔顶部距化粪池盖板覆土面高1.6m)向上举钢爬梯,伊某站在化粪池盖板覆土面向上托钢爬梯的过程中,钢爬梯触碰到35千伏高压线,导致艾某、肉某、伊某触电,艾某、伊某倒地不起。肉某倒地后起来立即拨打“120”和“110”。
11时45分许,克孜勒陶镇卫生院“120”救护车赶至现场,随行医生立即开展抢救工作。
12时03分时,“120”救护车将2人运往阿克陶县人民医院。
(五)事故现场情况
1.涉事地点。位于阿克陶县克孜勒陶镇阿克达拉村幼儿园化粪池项目工地,坐标为东经75.996022、北纬38.464500。以克孜勒陶镇阿克达拉村幼儿园化粪池项目工地为中心,现场的东侧为阿克达拉村硬质泥土路面及依格孜牙河;现场的南侧为阿克达拉村村委会规划用地;现场的西侧为阿克达拉村幼儿园;现场的北侧为穆斯**·**提小树林。
2.事故现场情况

事故地点示意图
阿克达拉村幼儿园化粪池工地为南北长16.5米、东西长14.5米的泥土硬化地面,工地北面为134号电线杆,距化粪池工地北面33.5米,化粪池南面为135号电线杆,距化粪池工地南面50.0米;工地地面东面、南面、西面、北面,间隔0.8米可见南北长0.4米、东西宽0.4米、高0.2米,呈“口”字形排列的水泥地基;工地地面表面距工地南侧边沿1.2米、距工地东侧边沿1.8米处开始,间隔1.0米,由南向北依次排列着4个南北长1.5米、东西宽、1.0米、高1.6米的化粪池进入孔,由南向北第一个化粪池进入孔上方表面有拆卸的痕迹;由南向北第一个化粪池进入孔北侧东西向摆放着钢筋制钢爬梯,钢爬梯长6.0米、宽0.8米,钢爬梯东面距工地东侧边沿0.7米,距工地南侧边沿1.4米,钢爬梯表面距钢爬梯东面1.5米处可见灼烧痕迹;在钢爬梯南侧0.7米处,距工地南侧边沿1.0米、距工地东侧边沿1.5米处可见有一处红色可疑斑迹;在工地地面表面距工地南侧边沿1.2米、距工地东侧边沿2.1米处开始,间隔1.8米,由南向北依次排列着3个井盖,由南向北第一个井盖竖靠在由南向北第一个化粪池进入孔西侧,由南向北第二个井盖平放在由南向北第二个化粪池进入孔上,由南向北第三个井盖竖靠在由南向北第二个化粪池进入孔西侧;在由南向北第三个化粪池进入孔西侧东西向摆放着三个重叠放置的钢筋制钢爬梯,钢爬梯长6米、宽0.8米,钢爬梯北面距工地北侧边沿0.5米,距工地南侧边沿3.2米;距施工平台正上方5.7米处可见高压电线;中心现场位于由南向北第一个化粪池进入孔子东侧地面表面。
3.事故现场勘验情况:艾**江·***孜(死者)平躺在4号进入孔南侧,身体呈东西方向,头部朝西,离4号进入孔约1m,两脚交叉,右脚在上,右脚鞋子脱落,脚跟裸露,左脚未见鞋子,距离脚0.1m处有一顶蓝色安全帽。伊*·**普(死者)平躺在4号进入孔东南侧,头部朝南,身体部位未见灼伤等,脚部离进入孔底端0.05m。两人身体部位均未见灼伤等其他异常情况。距4号进入孔东南侧约1.5米处地表面可见拳头大小的红色可疑斑迹,其他地点未发现红色可疑斑迹。
(六)人员伤亡和直接经济损失情况
1.人员伤亡情况:事故造成2人死亡。
艾***·****孜,男,维吾尔族,32岁,身份证:653022*********0319,住址:新疆阿克陶县阿克陶镇诺库其艾日克村;
伊*·**普,男,维吾尔族,40岁,身份证号:653022********0816,住址:新疆阿克陶县玉麦乡英阿依马克村。
2.直接经济损失:根据《企业职工伤亡事故经济损失统计标准》(GB/T6721)计算,本次事故直接经济损失共计192.5万元,其中抚恤金187万元、慰问家属购买两头牛2万元、两只羊0.4万元、生活用品及柴米油盐1.1万元、丧葬费2万元。
(七)其他情况
根据阿克陶县地震服务保障中心提供的地震监测信息,2025年11月16日至11月17日,阿克陶县境内未发生0.0级以上地震,天气:晴。舆论管控引导得当,未发生舆情事件。
二、事故应急处置及评估情况
(一)事故信息接报情况
事故发生后,克孜勒陶镇武装部长郑*雷于12时10分通过电话向阿克陶县应急管理局报告。12时40分,阿克陶县应急管理局向克州应急管理局上报事故。
经事故调查组核实:无迟报、谎报、瞒报情况。
(二)事故现场应急处置情况
事故发生后,图某和肉某分别对伊某(死者)和艾某(死者)进行了按压人中、头部等部位进行施救。随后肉某打了“120”“110”,接着图某立即赶往村委会报告,随即村委会第一书记等4人到达事故现场。
11时45分许,克孜勒陶镇派出所民警和克孜勒陶镇卫生院的医护人员到现场,医护人员在现场进行了抢救,12时03分许,将2名触电昏迷人员运往阿克陶县人民医院进行抢救。
(三)医疗救治和善后情况
1.医疗救治情况。15时40分许,阿克陶县人民医院宣布伊某和艾某抢救无效死亡。
2.善后情况。事故发生后,新疆富昌建设工程有限公司积极对遇难者家属进行安抚。截止2025年12月8日善后赔偿工作已完成。
(四)事故应急处置评估
事故发生后,现场施工人员开展了救援,在事故救援过程中没有发生次生事故,克孜勒陶镇派出所民警维持现场秩序,克孜勒陶镇卫生院的医护人员到现场进行救治并将触电2人(伊某、艾某)运往阿克陶县人民医院。
事故发生前,施工现场无管理人员,监理公司未安排监理员旁站,现场只有4名临时务工人员干活,导致事故发生后未能启动应急预案。
本次事故的应急处置暴露出施工现场应急管理存在短板。现场应急组织体系缺位,事故发生前施工现场无项目管理人员在岗值守,监理单位未按规定安排监理员旁站监督,仅安排4名临时务工人员施工作业,导致事故突发后,现场缺乏具备应急处置能力和组织协调能力的人员,既定应急预案无法及时启动,错失了初期高效处置的时机。
三、事故原因分析
(一)直接原因分析
经调查,本次事故发生的直接原因是新疆富昌建设工程有限公司驻乡镇环保基础设施提升改造工程项目部临时务工人员艾某、肉某、伊某等3人,在35千伏高压线下方第四个化粪池进入孔顶部架设进入化粪池的钢爬梯时,钢爬梯触碰到35千伏高压线,导致艾某、肉某、伊某触电,艾某和伊某经抢救无效死亡。
(二)事故类别:一般触电事故。
(三)事故相关检验检测和鉴定情况
事故发生后,阿克陶县公安局派出技术人员到事故现场和阿克陶县人民医院对事故现场和事故人员进行了技术鉴定和现场勘验。阿克陶县公安局刑事科学技术室制作了《现场勘验检查卷》勘查编号:BK**11。
阿克陶县公安局刑事侦查大队《关于伊*·**普死亡的情况说明》对死者鉴定检验结果为:根据尸表检验、现场勘查、调查情况等综合分析死因符合电击死亡;《关于艾***·***孜死亡的情况说明》对死者鉴定检验结果为:根据尸表检验、现场勘查、调查情况等综合分析死因符合电击死亡。
(四)其他可能因素排除
通过对事故现场勘查、技术鉴定、询问和事故现场分析,排除人为故意破坏、突发灾害因素等影响。
(五)间接原因分析
1.技术原因
施工技术方案存在根本性缺陷,风险防控技术措施缺失。一是施工单位擅自变更作业地点后,未针对新作业区域存在35千伏高压线这一重大风险,补充编制针对性的高压线下作业安全技术方案,未明确钢爬梯架设的安全距离、防护措施等关键技术要求;二是项目未开展针对性的技术交底,作业人员不清楚高压线下作业的技术禁忌和安全操作要点,导致危险作业行为缺乏技术层面的约束和指引,直接为事故发生埋下技术隐患。
2.管理原因
(1)施工单位管理混乱,主体责任未落实。一是擅自变更建设地点未履行任何审批程序,随意改变项目安全条件;二是现场管理缺位,未配备专职安全监护人员,对作业现场重大危险源(高压线)未开展风险辨识和隐患排查,安全检查与隐患治理制度形同虚设;三是劳动组织不合理,安排未具备相应安全能力的临时务工人员从事高危作业,且现场负责人无相关资格证书,无法履行现场管理和风险管控职责。
(2)监理单位监督失责,监理职责未履行。未按规范要求对高压线下化粪池施工等关键工序实施旁站监理,未能及时发现施工单位擅自变更地点、无防护作业等违法违规行为;发现隐患后未采取停工、报告等有效措施督促整改,对项目违法违规行为失察失报,失去监理的监督制衡作用。
(3)监管部门监管缺位,行业管理责任未落实。阿克陶县住房和城乡建设局作为建设单位和行业主管部门,未建立有效的项目建设过程监督检查机制,未能及时发现并制止施工单位的违法违规行为;隐患排查治理督促机制不健全,未形成闭环管理,监管压力传导不足,同时因“建设单位”与“监管部门”双重角色冲突,存在自我监督失效问题,间接纵容了现场管理混乱的局面。
3.培训教育原因
施工单位安全教育培训流于形式,作业人员安全素质不足。一是未制定系统的安全教育培训计划,未针对本项目高压线下作业等具体风险开展专项安全培训。导致作业人员安全意识淡薄,对高压线触电的致命风险毫无认知,不具备相应的安全操作技能和风险辨识能力,最终违规实施钢爬梯架设作业;二是对临时务工人员的安全技术交底不到位,未告知作业区域的重大危险源、危险行为后果及应急处置措施。
四、有关责任单位存在的主要问题
(一)事故相关单位存在的主要问题
1.新疆富昌建设工程有限公司(施工单位)作为事故责任主体,该公司在项目管理、安全管控等方面存在系统性、根本性失效,是导致事故发生的主要原因。
(1)擅自变更建设地点,未按批准的设计施工。公司项目部未经任何审批程序擅自将项目核心作业区域调整至距离原设计建设位置约100m的位置,此行为直接导致施工活动进入了35千伏高压线危险区域。从根本上改变了项目的安全条件。违反了《中华人民共和国建筑法》第五十八条。
(2)安全风险管理与现场管理严重缺失。施工前未对变更后的作业现场(尤其是高压线这一重大危险源)进行安全条件核查和风险评估。施工中未针对高压线下作业制定安全施工方案,未采取任何隔离或防护措施。现场未配备安全监护人员,对作业人员的危险行为未能及时发现和制止。违反了《中华人民共和国安全生产法》第四十一条、第四十三条。
(3)安全检查与隐患排查治理制度虚设。未建立有效的安全检查制度和隐患排查治理闭环机制。对施工现场的重大风险点(如高压线下作业)未进行重点排查,对存在的明显隐患未进行记录、评估、整改和复查。导致隐患长期存在,直至引发事故。违反了《中华人民共和国安全生产法》第四十一条。
(4)安全教育培训流于形式,从业人员安全素质低下。未制定系统的安全教育培训计划,未对进场的作业人员(尤其是临时务工人员)进行针对本项目具体风险(如高压线危险)的安全技术交底和应急培训。导致作业人员安全意识淡薄,对致命风险毫无认知。违反了《中华人民共和国安全生产法》第二十八条,《建设工程安全生产管理条例》第三十七条。
(5)未有效落实风险分级管控。未组织对施工全过程进行全面的风险辨识,尤其遗漏了高压线下作业的这一重大风险。违反了《中华人民共和国安全生产法》第四十一条。
2.福州市安永工程监理有限公司(监理单位)作为工程安全的重要监督方,该公司未能履行法定的监理职责,现场监督严重失位。
(1)未对关键工序实施旁站监理,现场监督缺位。现场监理员未按照监理规范要求对在高压线危险区域进行的化粪池施工等关键环节实施旁站监理,未能及时掌握施工安全状况。违反了《建设工程监理规范》(GB/T50319-2023)5.2.11,《建设工程安全生产管理条例》第十四条。
(2)对安全隐患督促整改不力,监督责任不落实。对施工单位擅自变更地点,在高压线下无防护施工等安全隐患,监理单位既未能有效发现,也未在发现后采取要求停工、报告等措施督促彻底整改,监督责任严重缺失。违反了《建设工程安全生产管理条例》第十四条第二款。
(二)有关监管部门存在的主要问题
阿克陶县住房和城乡建设局(建设单位及行业主管部门)作为本项目的建设单位和行业安全监管责任部门,未能有效履行项目管理和安全监管职责。
(1)项目监管与现场监督全面缺位,违法违规行为未及时处置。作为行业主管部门,未建立有效的项目建设过程监督检查机制,日常巡查、执法检查流于形式,未能及时发现并查处施工单位擅自变更建设地点、高压线下无防护作业等根本性违法违规行为。违反了《中华人民共和国建筑法》第七条、《建设工程安全生产管理条例》第七条等规定。
(2)隐患排查治理机制不健全,监管闭环管理缺失。未建立对施工、监理单位隐患排查治理的督促、核查及通报机制,未能整合参建各方力量形成整改合力;未规范建立隐患排查治理档案,导致问题不可追溯,监管工作缺乏连续性和有效性,违反《中华人民共和国安全生产法》第四十六条规定。
(3)监管责任压力传导不足,存在“宽松软”现象。对项目安全生产工作的安排部署和监督检查未形成有效震慑,未能督促施工、监理单位落实安全生产主体责任,间接纵容了施工现场管理混乱和风险失控的局面;同时,因兼具“建设单位”与“监管部门”双重角色,存在自我监督失效的角色冲突,进一步弱化了监管效能,违反《地方党政领导干部责任制》第九条、《中华人民共和国安全生产法》第六十五条等规定。
五、对有关责任人员和责任单位的处理意见
(一)因在事故中死亡,免予追究责任人员
1.艾***·***孜(亡者),男,维吾尔族,32岁,身份证:653022************19,新疆阿克陶人,住址:新疆阿克陶县阿克陶镇诺库其艾日克村。新疆富昌建设工程有限公司临时聘用人员,安全意识淡薄,忽视自身安全,进行危险作业,对该起事故负有直接责任。因在事故中死亡,建议不予追究其相关责任。
2.伊*·**普(亡者),男,维吾尔族,40岁,身份证:653022***********16,住址:新疆阿克陶县玉麦乡英阿依马克村。新疆富昌建设工程有限公司临时聘用人员,安全意识淡薄,忽视自身安全,进行危险作业,对该起事故负有直接责任。因在事故中死亡,建议不予追究其相关责任。
(二)对有关公职人员的处理建议
1.何*国,男,中共党员,现任阿克陶县住房和城乡建设局党组成员(二级主任科员),分管:应急管理、安全生产、质量安全、防震减灾、信访等工作;分管科(室):城建科、质监站、消防办,2025年1月任职。未落实《中华人民共和国安全生产法》“三管三必须”要求,,对项目实施情况安全监督落实不到位,未对该工程项目进行安全检查,对该事故负有领导责任。建议依据《中华人民共和国安全生产法》第九十条,《地方党政领导干部安全生产责任制规定》第十八条第一款、第四款的规定,移交有相应管理权限的纪委监委处理。
2.麦****提·*森,男,中共党员,现任阿克陶县阿克达拉村党支部书记,主持全面工作,2017年任职。在该项目施工单位进场之后干扰项目正常开展,以占用农民耕地为由,擅自指定项目建设地点往存在高风险的位置变更,导致该项目建设地点处于35千伏高压线下方,对该事故负有间接责任。建议移交有相应管理权限的纪委监委按照有关法律法规处理。
(三)对事故有关责任人和单位的行政处罚建议
1.姜*,男,党员,新疆富昌建设工程有限公司法定代表人,总经理,负责全面工作,安全生产第一责任人。未履行《中华人民共和国安全生产法》第二十一条的规定,对事故发生负有重要领导责任。建议依据《中华人民共和国安全生产法》第九十五条第一款的规定,由县应急管理局依法对其给予行政处罚。
2.李*丽,女,党员,乡镇环保基础设施提升改造工程项目经理,作为该项目的安全生产第一责任人,未组织开展重大安全风险辨识,未督促隐患整改闭环,未履行《中华人民共和国安全生产法》第二十一条的规定,对事故发生负有主要领导责任。建议依据《中华人民共和国安全生产法》第九十五条第一款的规定,由县应急管理局依法对其给予行政处罚。
3.李*,男,群众,乡镇环保基础设施提升改造工程项目安全负责人。施工前未对变更后的作业现场(尤其是高压线这一重大危险源)进行安全条件核查和风险评估,未对进场的临时务工人员进行针对本项目具体风险(如高压线危险)的安全技术交底和应急培训,未履行《中华人民共和国安全生产法》第二十五条的规定,对该事故负有管理责任。建议依据《中华人民共和国安全生产法》第九十六条规定,由县应急管理局依法给予行政处罚。
4.夏*,男,群众,乡镇环保基础设施提升改造工程项目施工员。未严格按施工图纸、施工方案及规范组织施工,施工中未针对高压线下作业制定安全施工方案,未采取任何隔离或防护措施,对该事故负有管理责任。建议依据《中华人民共和国安全生产法》第九十六条规定,由县应急管理局依法给予行政处罚。
5.范*伟,男,群众,乡镇环保基础设施提升改造工程项目安全员。对施工现场的重大风险点(如高压线下作业)未进行重点排查,对存在的明显隐患未进行记录、评估、整改和复查,对作业人员的危险行为未能及时发现和制止,对该事故负有管理责任。建议依据《中华人民共和国安全生产法》第九十六条规定,由县应急管理局依法给予行政处罚。
6.王*刚,男,群众,乡镇环保基础设施提升改造工程项目现场负责人。未取得相关资格证书,施工前未对变更后的作业现场进行安全条件核查和风险评估。施工中未针对高压线下作业制定安全施工方案,未采取任何隔离或防护措施。对该事故负有管理责任。建议依据《中华人民共和国安全生产法》第九十六条之规定,由县应急管理局依法对其给予行政处罚。
(四)对事故有关监理人员的行政处罚建议
1.李*,男,党员,乡镇环保基础设施提升改造工程项目总监理工程师,对项目质量和安全全面负责。对施工单位擅自变更地点,在高压线下无防护施工等安全隐患,监理单位即未能有效发现,也未在发现后采取要求停工、报告等措施督促彻底整改,对该事故负有监理责任。建议依据《中华人民共和国安全生产法》第九十五条规定,由县应急管理局依法给予行政处罚。
2.马*红,男,群众,乡镇环保基础设施提升改造工程项目监理员。未按照监理规范要求对在高压线危险区域进行的化粪池施工等关键环节实施旁站监理,未能及时掌握施工安全状况,对该事故负有现场监理责任。建议依据《中华人民共和国安全生产法》第九十六条规定,由县应急管理局依法给予行政处罚。
(五)对事故有关责任单位的处罚建议
事故单位新疆富昌建设工程有限公司。未履行安全生产主体责任,擅自变更项目建设地点,现场管理不到位,从业人员岗前安全生产教育和培训不到位,未告知现场作业环境安全风险,未监督、教育事故现场从业人员按照规范作业,对该事故负安全生产直接管理责任。建议依据《中华人民共和国安全生产法》第一百一十四条第一款规定,由县应急管理局依法给予行政处罚。
六、事故主要教训
本次事故是一起由过程失控(擅自变更、无防护作业),监督失效(监理失职、监管缺位)而最终酿成的悲剧。阿克陶县住建局在本次事故中扮演了极其特殊的双重角色,既是未能履行基本建设程序的违法建设单位,又是对违法行为未能有效查处的失职监管部门。这种“既当运动员又当裁判员”的身份混淆与责任失位,是导致风险层层积累,最终突破防线的最终原因之一,必须予以深刻反思和制度性纠正。更是因施工单位违法建设、安全管理和风险管控严重缺失,监理单位、建设单位监督失职,共同导致的一般生产安全事故,教训极其深刻,暴露出多个环节系统性失灵。
1.企业安全发展理念严重缺失,主体责任“空悬”。施工单位新疆富昌建设工程有限公司为追逐进度、降低成本,在安全生产上心存侥幸、铤而走险。擅自变更项目建设地点、未按设计施工等行为,是对法律法规的漠视;在高压线下方危险作业未进行专项风险辨识、未采取任何有效防护措施、现场无人监护,表明其安全生产主体责任完全未落实,安全管理体系形同虚设。安全投入、教育培训、检查制度等全面“空转”,将工人置于极度危险境地。
2.施工作业风险辨识与现场管控“双缺失”。事故直接原因是在高压线下违规架设金属长梯。这暴露出施工单位在施工前,未对作业环境进行必要的安全核查和风险评估,尤其是对电力线路等重大危险源视而不见;在施工过程中,未制定专项安全方案和应急处置措施,现场无专人监护和指挥,导致风险失控、违规操作未能被及时制止。风险分级管控和隐患排查治理双重预防机制在项目部层面彻底失效。
3.安全教育培训严重形式化,从业人员防护能力低下。事故中的作业人员(临时务工人员)缺乏最基本的安全意识和风险认知,对在高压线附近使用金属长梯的致命危险毫无警惕。这反映出施工单位的安全教育培训流于形式,未针对具体作业环节的风险进行针对性交底和培训,未能使从业人员具备辨识和规避现场风险的能力,安全教育培训的“最后一步”未能有效落地。
4.工程监理职责履行严重缺位,未能发挥安全监督“哨兵”作用。监理单位福州市安永工程监理有限公司现场监理人员未实施有效的旁站监理,对施工单位擅自变更施工地点、在高压危险区域无防护施工等重大违规行为未能及时发现、报告和制止。其隐患排查整改监督流于形式,未能履行法律规定的安全监理责任,致使施工单位的违法违规行为失去了重要的外部监督制约。
5.建设单位日常监管“宽松软”,源头与过程管控双失效。建设单位阿克陶县住房和城乡建设局,作为项目建设管理方,未能有效履行统一协调、管理职责。在项目建设过程中,未能通过定期检查或有效机制及时发现项目地点被擅自变更、现场存在重大安全隐患等根本性问题。其监管停留在表面,隐患排查治理工作不闭环、不追溯,未能形成有效的监管压力,对施工、监理单位的失职失管行为未能及时纠正,是事故风险累积和爆发的重要管理原因。
七、事故整改和防范措施
为深刻汲取事故教训,坚决防止类似事故再次发生,提出以下整改和防范措施:
(一)强化企业主体责任,筑牢安全生产第一道防线
1.严格依法建设,杜绝擅自变更。所有施工企业必须严格执行项目建设程序,严禁擅自变更设计、施工地点和方案。确需变更的,必须履行完整的论证、审批和备案程序,经原设计单位出具变更文件,并重新进行安全风险评估。
2.深化风险辨识与现场管控。施工前必须对作业现场进行全面踏勘和风险辨识,尤其要排查高压线、地下管线、临边洞口等危险源,并绘制风险分布图。在高压线等危险区域作业,必须制定专项施工方案和安全防护措施(如设置安全距离警示、物理隔离屏障、安排专人监护指挥),经审批后方可实施。
3.做实安全教育培训与技术交底。建立健全覆盖全员、贯穿施工全过程的安全教育培训体系。特别要强化对一线作业人员,尤其是临时用工人员的岗前、岗中针对性安全教育,确保其熟知岗位风险、操作规程和应急处置措施。安全技术交底必须到岗、到人、到具体作业环节。
4.配足配强现场安全管理人员。高风险作业必须确保有专职安全管理人员在现场进行全程监护,配备必要的通信和应急设备,赋予其现场叫停违规作业的权力,确保各项安全措施落实到位。
(二)压实监理单位监督责任,切实发挥过程控制作用
1.强化旁站监理与巡查。监理单位必须按照规定对危险性较大的分部分项工程实施旁站监理,并加强对施工现场的日常巡查频次和深度。
2.严把风险隐患整改关。对发现的安全隐患,必须立即下发监理通知单,要求施工单位停工整改,并对整改过程进行监督、结果进行复查,实行闭环管理。对拒不整改或存在重大隐患的,必须及时向建设单位和主管部门报告。
(三)加强建设单位与行业监管,提升整体监管效能
1.落实建设单位首要责任。建设单位必须对工程项目安全生产负总责,建立健全项目管理体系,定期组织安全检查和隐患排查,特别要核查施工单位是否按图施工、按方案作业,及时发现并纠正各类违规行为。
2.提升行业精准监管能力。阿克陶县住建等主管部门应改进监管方式,运用“四不两直”、明察暗访等手段,加大对在建项目,特别是偏远地区、小型项目、涉及危险作业环节的检查力度。重点检查建设程序合规性、风险管控措施落实、关键人员到岗履职等情况。
3.建立信息共享与联合惩戒机制。完善隐患排查治理信息档案,实现整改过程可追溯。对存在严重违法违规行为的企业和个人,依法从严处罚,并纳入信用管理,实施联合惩戒。
(四)深化警示教育,营造浓厚安全氛围
1.全面开展事故警示教育。立即在全县范围内组织建筑施工领域各参建单位,开展针对此次事故的专题警示教育,剖析原因,对照自查,切实做到“一企出事故、万企受教育”。
2.加强社会面安全宣传。通过多种渠道,向公众特别是广大务工人员宣传安全生产法律法规和基本安全常识,提升全社会安全意识和自我保护能力。
(五)建议
鉴于该项目因擅自改变建设地点,未征得县供电公司同意,造成化粪池建设位置处于325千伏高压电线下方,后期投入使用后仍有触电风险。县住建局、施工方及时与县供电公司协商,采取有效防范措施,坚决杜绝触电事故再发生。
八、附件
1.调查组的组建;
2.事故现场示意图;
3.阿克达拉牧场化粪池地形图(原设计位置与现建设位置对照图)
阿克陶县人民政府事故调查组
阿克陶县应急管理局(代章)
2026年1月13日








