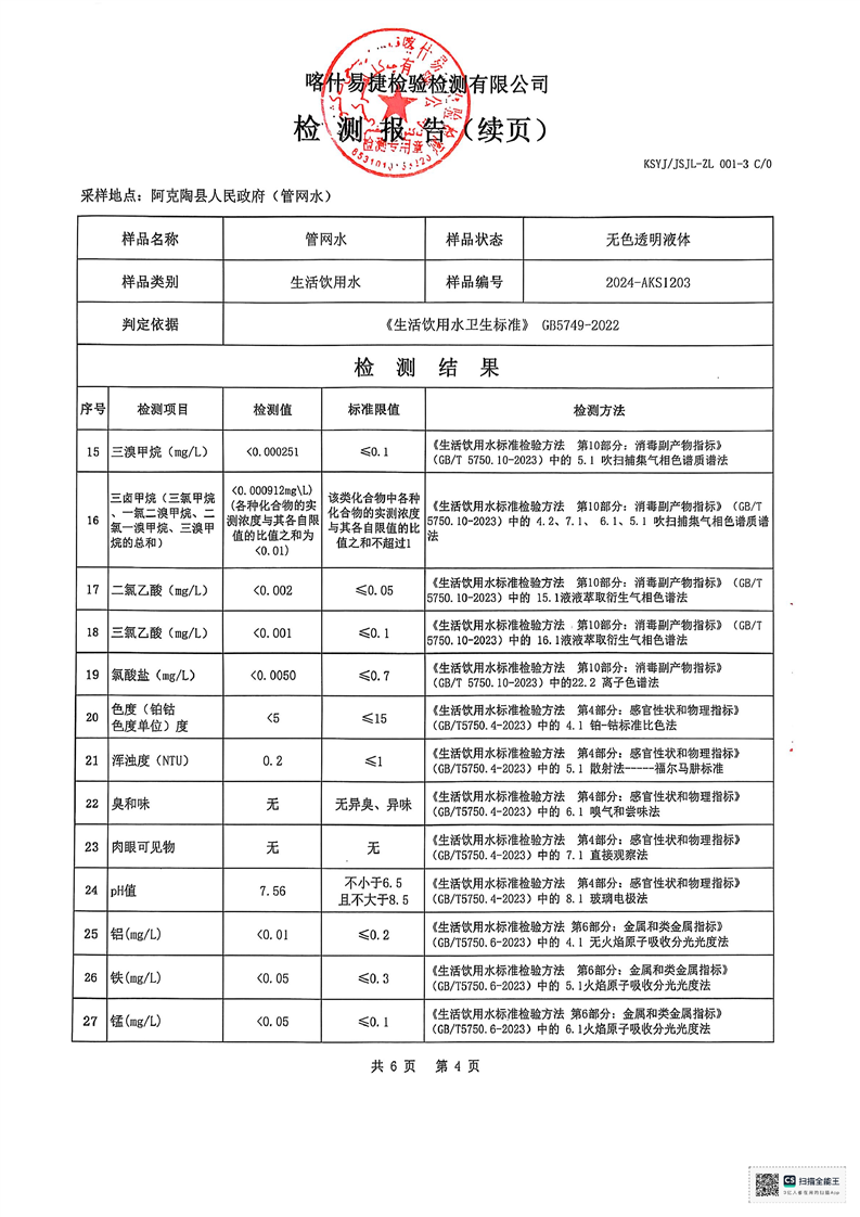
阿克陶县生活饮用水12月检测报告
| 索 引 号 | K45893645/2025-01142 | 主题分类 | |
| 名 称 | |||
| 主 题 词 | 生活饮用水检测报告 | 成文日期 | 2024-12-18 19:04 |
| 文 号 | 〔〕号 | 发布日期 | 2024-12-20 19:03 |
| 发文单位 | 阿克陶县住房和城乡建设局 | 发布机构 | 阿克陶县人民政府 |
























解读文章
| 索 引 号 | K45893645/2025-01142 | 主题分类 | |
| 名 称 | |||
| 主 题 词 | 生活饮用水检测报告 | 成文日期 | 2024-12-18 19:04 |
| 文 号 | 〔〕号 | 发布日期 | 2024-12-20 19:03 |
| 发文单位 | 阿克陶县住房和城乡建设局 | 发布机构 | 阿克陶县人民政府 |























